The VCS712 series is an isolated current detection chip that operates based on the open-loop Hall sensor detection principle. By introducing the current wire on the high-voltage side into the package, based on the magnetic effect of the current, the proportional magnetic field generated around the measured wire is sensed by the built-in chip's magnetic sensor and converted into a processable proportional voltage signal. This voltage signal is read and amplified by a high-precision ADC and combined with digital calibration technology to remove environmental variables such as temperature, noise, hysteresis, nonlinearity, etc., and finally outputs a voltage value that is almost ideally proportional to the measured current value, achieving isolated current measurement.
VCS712 is a member of Vicorv fully integrated Hall current sensor product line. Its main promotion is the differential output mode, which is convenient for subsequent applications. Its ultra wide dynamic detection capability supports customers to detect current ranges as low as 1A and as high as fiftyA.

Ø 3kv@fiftyHZ ,1min
Ø AC/DC current of 1-50A
Ø 5V/3.3V power supply selection
Ø SOIC8 package
Ø Extremely low current wire impedance: 0.8m Ω
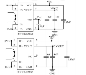
Ø Supports Viout Vref differential output mode
ØZero point voltage hysteresis close to 0
ØResponse time as low as 1uS
Ø Wide working temperature range: -40~125 ° C/-55~125 ° C
Selection Table:
model | temperature range | Detecting current | sensitivity | Zero point output(V) | Rated output(V) | Feature code | Reference voltage(V) |
(mV/A) | |||||||
VCS712I-10B5F | (-45~125℃) | ±ten | 200 | B(0.5Vcc) | 2 | F-Follow up mode | NC |
VCS712I-20B5F | ±20 | 100 | |||||
VCS712I-25B5F | ±25 | 80 | |||||
VCS712I-30B5F | ±30 | 66 | |||||
VCS712I-fortyB5F | ±forty | 50 | |||||
VCS712I-50B5F | ±50 | 40 | |||||
VCS712I-10U5F | 10 | 400 | U(0.1Vcc) | 4 | |||
VCS712I-20U5F | 20 | 200 | |||||
VCS712I-30U5F | 30 | 133 | |||||
VCS712I-40U5F | 40 | 100 | |||||
VCS712I-50U5F | 50 | 80 | |||||
VCS712I-10E5D | ±10 | 200 | E(two point five) | 2 | D-differential mode | 2.5 | |
VCS712I-20E5D | ±20 | 100 | |||||
VCS712I-25E5D | ±25 | 80 | |||||
VCS712I-30E5D | ±30 | 66 | |||||
VCS712I-40E5D | ±40 | 50 | |||||
VCS712I-50E5D | ±50 | 40 | |||||
VCS712I-10B3F | ±10 | 132 | B(0.5Vcc) | 1.32 | F-Follow up mode | NC | |
VCS712I-20B3F | ±20 | 66 | |||||
VCS712I-30B3F | ±30 | 44 | |||||
VCS712I-40B3F | ±40 | 33 | |||||
VCS712I-50B3F | ±50 | 26.4 | |||||
VCS712I-10U3F | 10 | 264 | U(0.1Vcc) | 2.64 | |||
VCS712I-20U3F | 20 | 132 | |||||
VCS712I-30U3F | 30 | 88 | |||||
VCS712I-40U3F | 40 | 66 | |||||
VCS712I-50U3F | 50 | 52.8 | |||||
Note: Can be provided-55~125 ℃ (VCS712J) product. For more ordering models, please contact our technical personnel at Vicorv | |||||||