霍尔效应的秘密-韦克威-国内技术无后门
几十年来,研究人员对半导体材料和半导体器件进行了实验,以充分了解它们的物理特性。通过确定一种材料或设备的物理极限,工业界了解到使用任何给定的材料都可以实现哪些性能改进,并可以相应地规划产品路线图。这是一个事实,大多数这样的实验揭示了局限性,但在IBM领导的合作组织《自然》杂志上的一项新研究中,结果恰恰相反;研究伙伴发现了一个与霍尔效应有关的140年前的秘密,一种先前未知的特性有望为改善半导体性能开辟全新的途径。

霍尔效应首先,让我们回顾一下霍尔效应。半导体材料中电荷载流子(正电荷或负电荷)的基本性质是它们在外加电场下的速度以及它们在材料中的密度。1879年,物理学家埃德温·霍尔找到了一种测定这些性质的方法。他发现磁场改变了导体内电子电荷的运动,偏转量可以用霍尔电压来测量。该电压与标准电导率测量相结合,可提供半导体内部电荷类型、迁移率(μ)和密度的信息。霍尔效应是指当磁场影响流过导体(或半导体)的电流时,通过导体(或半导体)的可测量电压。由于洛伦兹力和电力的平衡,产生了垂直于外加电流的横向电压。这种物理效应在许多解决方案中都有应用,特别是在现代家电和汽车应用领域。霍尔传感器的实现提高了可靠性和耐用性,消除了运动的机械磨损(图1)。图1显示了在磁场中通过半导体的电荷发生了什么。霍尔电压(VH)垂直于电流流向:其中H是霍尔系数,如果大多数载流子是电子,则为负;如果大多数载流子是空穴,则为正。I是电流,Bz是垂直磁场,d是样品的厚度。如果存在两个载波,霍尔系数如下:

万彩网100线路其中n是电子的浓度,p是空穴的浓度,μn是电子的迁移率,μp是空穴的迁移率,q是电子的电荷。大多数和少数载流子的性质,如类型、密度和迁移率是决定半导体器件性能的基本因素。在光照下同时获得这些信息将释放许多对光电器件和太阳能电池至关重要的关键参数,但这一目标尚未明确实现。
物理学进展
万彩网100线路来自IBM、KAIST(韩国高级科学技术研究所)、KRICT(韩国化学技术研究所)和杜克大学的研究人员能够利用光作为测试源的霍尔效应来提取这些特性,同时获得大多数和少数载流子的密度和迁移率、载流子寿命和扩散长度等信息。实际应用包括新的和更快的半导体特性,更好的光电性能,以及人工智能技术的新材料和新器件。
从187年开始,我们可以总结出一个新的发现,即σd。这个公式告诉你空穴和电子迁移率差异的新信息。它帮助我们解决了一个长期存在的问题,即如何同时提取半导体中的空穴和电子载流子信息。我认为这是一个令人兴奋的进步,因为我们现在可以更详细地研究半导体材料了。
在这个实验中,两种载流子都会引起电导率(σ)和霍尔系数(H,与霍尔电压和磁场的比值成正比)的变化。关键直觉来自于测量导电率和霍尔系数(作为光强度的函数),然后通过查看σ-H图(图2)分析问题,以使用新公式提取各种参数。
研究小组称这项新技术为载体分辨光霍尔(CRPH)测量。这种技术需要对霍尔信号进行干净的测量。为此,有必要使用振荡磁场(AC)进行霍尔测量。用这种方法,用一种称为锁定检测的技术来提取与振荡磁场具有相同相位的信号是很重要的。
利用IBM以前的研究成果,可以获得单向纯谐波磁场的强振荡。这项研究与磁场约束的一种新效应有关,称为“驼峰效应”,当两条横向偶极子线超过临界长度时,会发生这种效应(图2和图3)。


传统的霍尔效应的表现方式是使用一个叫做亥姆霍兹线圈的巨大线圈施加一个静态磁场。因为它是一个巨大的电感器,所以它对交流磁场的产生效率不高。在这个实验中,我们使用了一个新的系统来产生交流磁场,这个系统基于一个称为平行偶极子线(PDL)的磁阱系统,它表现出一种新型的场限制效应,称为“驼峰效应”,如图3(a)和(b)所示。Gunawan说:“当你旋转PDL系统时,它是为我们的光厅实验产生交流磁场的理想系统,因为磁场是单向的,纯谐波的,并且有足够的空间来发光(图3c)。”。
万彩网100线路IBM合作提出的新技术允许从半导体中提取出惊人数量的信息。与经典霍尔测量中仅有的几个(三)个参数相反,这种新技术允许测量电子和空穴在不同光强度水平下的其他参数,如迁移率、扩散长度、密度和复合寿命。本实验的主要目的是在恒定速率的振荡磁场下,测量不同光强下的霍尔信号。
“通常情况下,我们每分钟旋转一次,这实际上相当慢,因为如果你旋转磁铁的速度太快,可能会产生额外的寄生效应,比如法拉第电动势电压,它可以与期望的霍尔效应相抗衡。真正的光霍尔信号是与振荡磁场具有相同频率和相位的信号。所以,如果你用直流(静态)磁场做这个实验,你想要的霍尔信号就会被掩埋。因此,我们相信这也是为什么人们在一百多年里都不能解决这个问题的另一个原因,因为你真的需要用交流磁场来获得干净的实验数据,”Gunawan说。
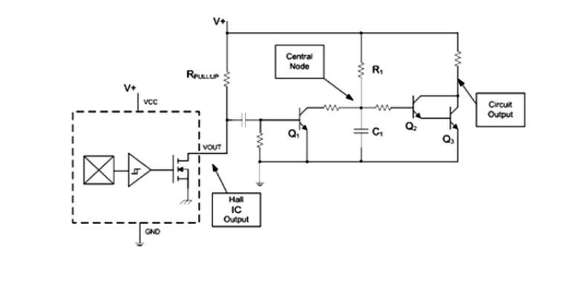
这项新发现和新技术将有助于推动半导体的进步,这要归功于能够详细提取半导体材料物理特性的知识和工具。霍尔技术已取代了许多传统测量技术在各种应用中,包括水平测量和电机控制。有几种方法可用于确定位置:例如,如果应用程序需要有限和离散的位置,则可以使用简单的开关,如Allegro A1120或A321x。图4显示了一个可能的检测皮带断裂的电路,它使用固定的磁铁和固定的霍尔开关来工作。

万彩网100线路电动机的电流消耗与电动机施加的转矩成正比。因此,控制施加在电动机上的速度和力的典型方法是在微处理器中测量电流消耗。然后微处理器可以计算是否必须向电机施加电流以达到所需的速度。霍尔效应电流传感器可以直接与电机串联,因为它们的电阻非常低。在全球磁场传感器市场,汽车行业一直处于领先地位,占市场份额超过40%。